近日,福州市城乡建设局印发《关于优化福州市房屋建筑和市政基础设施工程招投标机制的工作意见(试行)》的通知,自7月1日起实施。
此前,福建省住建厅发布通知:自2022年7月起,房建/市政工程招投标流程实施新规定。
1、实行诚信承诺函制度:报备招标条件材料时,必须上传诚信承诺函,否则予以重点监管。
2、评标方法(经评审的最低价中标法)调整:
投标人数量不多于(含)50家的,全部入围投标人名单;超过50家的,随机抽取50家入围。超过100家的,当招标控制价<0.3亿元,随机抽取50家入围;当0.3亿元≤招标控制价<1亿元时,从信用分排名前100家中随机抽取15家入围,再从剩余投标报价中随机抽取35家入围;≥1亿元时,从信用分排名前100家中随机抽取20家入围,再从剩余投标报价中随机抽取30家入围。3、存在下列行为之一,认定串标:
不同投标人的电子投标文件使用同一台计算机上传、解密。不同投标人的电子投标文件使用同一台计算机编制。不同投标人的投标报价文件使用同一台计算机或同一计价软件加密锁编制。符合《中华人民共和国招标投标法》《中华人民共和国招标投标法实施条例》串通投标认定情形的其他行为。
福州文件明确:
推广“评定分离”制度
在施工招标项目中试行“评定分离”制度,对招标控制价<0.3亿元且采用经评审最低价中标法的施工项目,鼓励招标人采用“评定分离”模式组织招标。
招标项目为施工总承包项目的:从所有投标人中随机抽取50家入围,再从未被抽取入围的建筑业(准)龙头中随机抽取10家补充入围(未被抽取入围的(准)龙头企业不足10家的,全部补充入围,下同);招标项目为专业施工项目的,从投标报价在评标基准价计算取值范围内的所有投标人中随机抽取60家入围。强化信用评价成果应用
1、增加入围投标人数量,强化信用评价成果的应用。依法必须招标的房屋建筑和市政基础设施工程施工项目中采用经评审最低价中标法的,采取有限数量入围评审制。
一是投标人数量≤60家时,全部入围。
二是投标人数量>60家时,应当采用以下方式确定入围投标人名单:
采用经评审最低价中标法A类评标的,0.3亿元≤招标控制价<1亿元,从投标报价在基准价计算取值范围内且信用分排名前50家(第50家有多家信用分相同的,同时进入抽取)的投标人中随机抽取25家入围,再从剩余投标报价在基准价计算取值范围内投标人(含第一次未被抽中的投标人)中随机抽取25家入围,最后从未被抽取的福州市建筑业(准)龙头企业投标人中随机抽取10家补充列入入围投标人名单。招标控制价≥1亿元,从投标报价在基准价计算取值范围内且信用分排名前50家的投标人中随机抽取30家入围,再从剩余中随机抽取20家入围,最后从未被抽取的建筑业龙头企业投标人中随机抽取10家补充列入入围投标人名单。2、增加入围评审家数。
采用经评审最低价中标法A类评标的,当0.3亿元≤招标控制价<1亿元,评标委员会对入围的投标人按照投标报价与评标基准价差价绝对值由小到大依次排序,选取前10名(若任一名次出现多家并列的,视为同一名)投标人的投标文件进行评审。当招标控制价≥1亿元,评标委员会选取前15名投标人的投标文件进行评审;经评审若有效投标人家数不足3家,则按名次每次递补3名进行评审,直至经评审合格投标人不少于3家为止。∨
福建省厅文件全文:
上下滑动查看更多↑↓
各设区市建设局,平潭综合实验区交建局:
为进一步规范招标投标活动,维护市场秩序,推动我省建筑业高质量发展,根据《中华人民共和国招标投标法》《中华人民共和国招标投标法实施条例》《电子招标投标办法》等法律法规规定,结合我省房屋建筑和市政基础设施工程项目招投标(下称“工程招标项目”)实际,有关通知如下:
一、推行诚信承诺函制度
(一)依法必须招标的工程招标项目(包括勘察、设计、施工、监理、货物、工程总承包、全过程工程咨询,下同)实行诚信承诺函制度。承诺函格式详见附件1-6。
1.招标人及其委托招标代理机构(以下简称招标人)在省工程领域招投标在线监管平台(以下简称省在线监管平台)报备招标条件材料时,上传诚信承诺函。未提交诚信承诺函的,行业监督部门予以重点监管。
2.评标专家应当签署诚信承诺函并作为评标报告的附件。
3.招标人应在招标文件中要求投标人提供诚信承诺函、拟派出项目负责人承诺函,投标人应当予以响应。
4.计价软件开发单位提供用于编制投标报价文件的计价软件的,应当签署诚信承诺函并通过省公共资源交易电子服务平台向社会公开承诺。
(二)投标人开展经营管理活动中,应当遵守下列要求:
1.对本单位投标行为负责,加强人员业务学习培训,遵守招投标法律法规及规章,严禁借用资质给他人投标,不得参与串通投标、弄虚作假等违法活动。
2.具备自主经营管理能力,配足配齐经营活动所需相应的人员、技术装备。使用自有办公设备编制、递交、解密投标文件,禁止与其他投标人共用办公设备,禁止使用虚拟机,禁止与他人共享投标文件内容。
3.法定代表人授权委托的投标代理人、负责办理投标保证金的人员均应为本单位在岗人员,投标人应当按招标文件规定提供相关在岗证明材料。
4.参与施工项目投标的,已标价工程量清单原则上由本单位在岗造价人员使用本单位实名的计价软件编制。若委托工程造价咨询企业编制的,应在投标文件中提供加盖双方单位公章的委托书,并在已标价工程量清单上加盖负责编制的工程造价咨询企业公章以及负责审核的一级注册造价师执业印章。
二、规范施工招标文件编制
(三)各设区市住房城乡建设主管部门在省厅《关于施工招标工程特殊性认定和类似工程业绩设置事项的通知》(闽建筑〔2017〕39号)基础上,可以结合本地区工程项目实际情况和保障工程质量安全的需要,经充分论证,依法制定技术、性能有特殊要求的项目范围和允许设置类似业绩的项目范围并向社会公开。
(四)项目存在危大工程且采用经评审的最低投标价中标法的,招标人应当按照《危险性较大的分部分项工程安全管理规定》(住建部第37号令)第七条要求,在招标文件中列明危大工程清单,并要求投标人在投标文件中提供相应的技术文件、拟派出的安全员及其社保凭证,技术文件应当补充完善危大工程清单并明确危大工程的安全管理措施。技术文件采用合格制评审。
(五)采用经评审的最低投标价中标法A类的招标项目,投标报价在评标基准价计算取值范围内的投标人数量不多于(含)50家的,全部入围投标人名单;超过50家但不多于(含)100家的,随机抽取50家入围;超过100家的,按照下列规则确定入围投标人名单:
1.当招标控制价<0.3亿元, 从投标报价在评标基准价计算取值范围内的所有投标人中随机抽取50家入围。
2.当0.3亿元≤招标控制价<1亿元时,从投标报价在评标基准价计算取值范围内且信用分排名前100家(第100家有多家信用分相同的,同时进入抽取,下同)的投标人中随机抽取15家入围,再从剩余投标报价在评标基准价计算取值范围内投标人(含第一次未被抽中的投标人)中随机抽取35家入围。
3.当招标控制价≥1亿元时,从投标报价在评标基准价计算取值范围内且信用分排名前100家的投标人中随机抽取20家入围,再从剩余投标报价在评标基准价计算取值范围内投标人(含第一次未被抽中的投标人)中随机抽取30家入围。
采用经评审的最低投标价中标法B类的招标项目,投标报价在评标基准价计算取值范围内的投标人数量不多于(含)50家的,全部入围投标人名单;超过50家的,随机抽取50家入围。
三、严格施工投标报价管理
(六)招标人应当按照下列规定要求向潜在投标人提供工程造价电子文件:
1.招标工程量清单和招标控制价的电子文件格式仅限为XML和EXCEL两种。
2.招标控制价电子文件不得包含清单组价信息(即EXCEL文件不得包含分部分项工程定额子目信息,XML文件分部工程中的所有元素不得包含定额子目信息,下同)。
3.招标人及其委托的招标代理机构或招标控制价编制、审核单位不得将含有清单组价信息的电子文件提供给他人。
4.招标人提供的每条清单子目包含记录软硬件信息不少于一条。
(七)计价软件开发单位应当按照下列要求完善投标报价文件的计价软件功能,并通过省公共资源交易电子公共服务平台发布符合要求的计价软件应用程序,供潜在投标人下载使用:
1.在导入XML和Excel格式文件时,不得导入清单组价信息。
2.按照《福建省建设工程造价电子数据交换导则》要求,记录清单项目组价时的软硬件信息,每条清单项目记录的投标人软硬件信息不少于1条,且不得删除招标工程量清单记录的软硬件信息。
3.导出的已标价工程量清单XML电子文档,按照统一规则全文加密,不得篡改软硬件信息。
4.如实记录计价软件加密锁实名信息。
5.不得提供清除软硬件信息功能。
6.不得提供一键组价、一键调标功能。
7.不得兼容历史软件版本和非投标报价计价软件导出的工程造价成果文件。
(八)招标人应当将投标人的已标价工程量清单XML电子文档的下列要求,作为招标文件的实质性要求:
1.使用符合上述第(七)项要求的计价软件,导入招标工程量清单XML或Excel格式文件进行投标报价。
2.按照《福建省建设工程造价电子数据交换导则》的要求完整记录每条软硬件信息。
3.分部分项工程每条清单子目记录投标人软硬件信息不少于1条, 且不得删除招标工程量清单记录的软硬件信息。
4.导出的已标价工程量清单XML电子文档,按照统一规则全文加密,不得篡改软硬件信息。
(九)计价软件开发单位应当加强管理,除做好技术支持服务外,不得为串通投标等违法活动提供便利,不得向潜在投标人提供任何形式的组价服务。计价软件开发单位未按照第(七)项要求设置软件功能的,或经省在线监管平台大数据分析发现计价软件存在明显异常的,行业监督部门予以曝光并列入“招投标重点监管对象”。在管理期限内,招标人可以按照招标文件约定,限制投标人使用列入“招投标重点监管对象”的计价软件编制已标价工程量清单。
四、依法查处串通投标行为
(十)同一工程招标项目的不同投标人存在下列行为之一,行业监督部门依法查处:
1.不同投标人的电子投标文件使用同一台计算机上传、解密。不同投标人的电子投标文件上传或解密的计算机网卡MAC地址、CPU序列号和数据储存设备序列号等硬件信息均相同的(开标现场上传、解密电子投标文件的除外),应当认定属于《中华人民共和国招标投标法实施条例》第四十条第(二)项“不同投标人委托同一单位或者个人办理投标事宜”的情形。
2.不同投标人的电子投标文件使用同一台计算机编制。不同投标人的电子投标文件编制时的计算机硬件信息中存在一条及以上的计算机网卡MAC地址(如有)、CPU序列号和数据储存设备序列号均相同的,应当认定属于《中华人民共和国招标投标法实施条例》第四十条第(一)项“不同投标人的投标文件由同一单位或者个人编制”的情形。
3.不同投标人的投标报价文件使用同一台计算机或同一计价软件加密锁编制。不同投标人的已标价工程量清单记录的计算机硬件信息(招标工程量清单记录的计算机硬件信息除外)中存在一条及以上的计算机网卡MAC地址(如有)、CPU序列号和数据储存设备序列号均相同,或者记录的计价软件加密锁序列号信息(招标工程量清单记录的计价软件加密锁序列号信息除外)有一条及以上相同的,应当认定属于《中华人民共和国招标投标法实施条例》第四十条第(一)项“不同投标人的投标文件由同一单位或者个人编制”的情形。
4. 符合《中华人民共和国招标投标法》《中华人民共和国招标投标法实施条例》串通投标认定情形的其他行为。
(十一)各公共资源电子交易平台应当在开标环节,比对分析电子投标文件软硬件信息,并在开标记录表中如实记录分析结果。招标文件应当载明以下事项:
1. 投标人对公共资源电子交易平台的电子投标文件软硬件信息分析结果持有异议的,应在开标现场提出,并与招标人共同委托有资质的鉴定机构进行鉴定。
2. 招标人根据公共资源电子交易平台的分析结果,组织开展评标工作。招标人、投标人共同委托鉴定的,不中止评标工作。
3. 鉴定机构的鉴定意见不影响评标结果。
(十二)评标委员会应当根据开标记录表和评审情况,在评标报告中如实记录存在第(十)项情形的所有投标人信息。招标人依法公示中标候选人时,应当将存在第(十)项情形的所有投标人信息予以公示。
(十三)投标人存在第(十)项情形的,招标人应当及时向行业监管部门报告。行业监管部门应当立案调查。开展调查过程中,行政执法人员应当主动出示执法证件,依法向当事人或有关人员告知权利义务、收集证据、制作笔录。查实存在违法行为,拟作出行政处罚决定的,应当告知当事人拟作出行政处罚决定的内容及事实、理由、依据,并告知当事人依法享有的陈述、申辩、要求听证等权利。行业监管部门应当根据违法情节依法作出行政处罚决定;存在应纳入信用评价情形的,应按规定进行信用评价。
五、加强招投标活动管理
(十四)依法必须招标的工程项目,招标人应当按照本通知要求在招标文件中明确相关事项,投标保证金不予退还情形应包括本通知第(十)项所列的情形。
(十五)各级行业监督部门应当应用省在线监管平台进行全流程监管,对招投标大数据分析存在疑似违规线索的项目,加大抽查比例和频次。发现涉嫌串通投标违法行为或为串通投标提供便利的,应当依法查处;涉嫌犯罪的,应移送公安机关处理;发现公职人员违纪行为的,应移送纪检监察机关处理;发现说情打招呼的,应当如实记录。
(十六)行业协会应加强行业自律,组织企业开展业务培训。
(十七)本通知于2022年7月1日起实施,有效期5年。省厅已制定的规范性文件,与本通知不一致的,以本通知为准。
附件:1.专家诚信承诺函
2.投标人诚信承诺函(格式一)
3.投标人诚信承诺函(格式二)
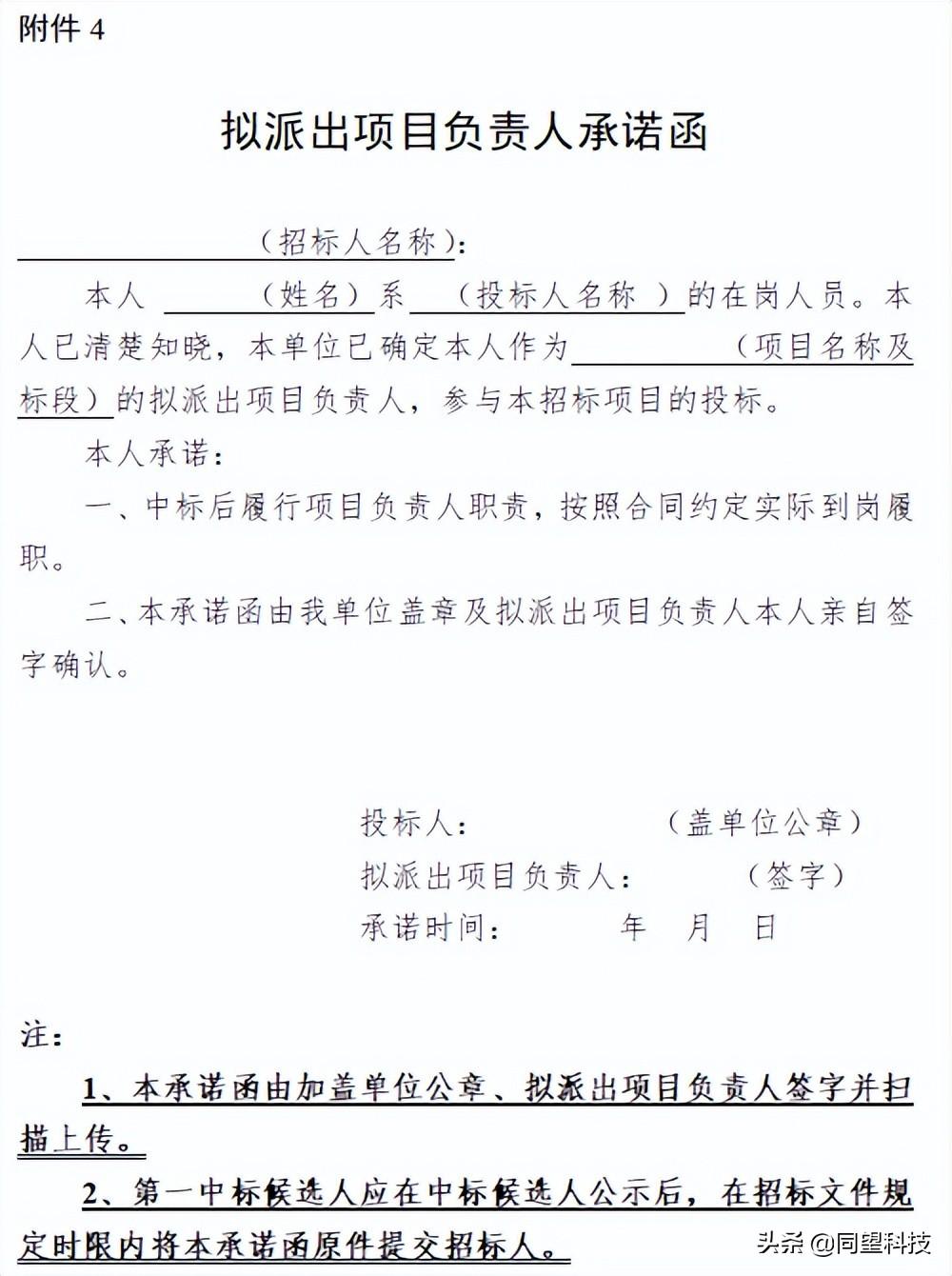
4.拟派出项目负责人承诺函
5.招标人(招标代理机构)诚信承诺函
6.计价软件开发单位诚信承诺函
福建省住房和城乡建设厅
原文链接:
http://zjt.fujian.gov.cn/xxgk/zfxxgkzl/xxgkml/dfxfgzfgzhgfxwj/jzsc/202202/t20220211_5832920.htm
福州文件原文:
我局制定了《关于优化福州市房屋建筑和市政基础设施工程招投标机制的工作意见(试行)》,经市政府研究同意,现予以印发,请遵照执行。
福州市城乡建设局
2022年6月9日
关于优化福州市房屋建筑和市政基础设施
工程招投标机制的工作意见(试行)
为引导我市建筑业企业强化自身建设,提升建设工程质量安全水平,促进建筑业高质量发展,根据《中华人民共和国招标投标法》《中华人民共和国招标投标法实施条例》《福建省住房和城乡建设厅关于印发<福建省房屋建筑和市政基础设施工程施工评标办法>的通知》(闽建[2017]5号)等相关法律法规及规范性文件,结合我市实际,现进一步优化我市房屋建筑和市政基础设施工程招投标工作机制,具体工作意见如下:
一、推广“评定分离”制度,鼓励择优选取中标人
福州市依法必须进行招标的房建、市政工程,招标人应严格落实建设项目首要责任,深刻认识勘察设计对工程项目投资效益、社会效益、环境效益的重要影响,应在勘察设计项目招标前对工程项目外部环境、项目等级、空间区位、功能需求等相关要素进行综合分析,对城市重要地段、重要景观地区的建筑工程、景观绿化工程、对建筑功能有特殊要求的公共建筑和市级以上重点工程,优先采用“评定分离”模式组织招标,招标人应从企业资信状况、拟派项目团队、设计方案、履约管理等方面自主择优选取中标单位。
在施工招标项目中试行“评定分离”制度,对招标控制价<0.3亿元且采用经评审最低价中标法的施工项目,鼓励招标人采用“评定分离”模式组织招标,由招标人组建定标委员会,从企业资信状况、拟派管理团队、技术方案、履约管理等方面制定定标方案,自主择优选取中标人;
采用“评定分离”模式组织招标的,在开评标环节中,招标项目为施工总承包项目的,从投标报价在评标基准价计算取值范围内的所有投标人中随机抽取50家入围,再从未被抽取入围的福州市建筑业(准)龙头中随机抽取10家补充入围(未被抽取入围的(准)龙头企业不足10家的,全部补充入围,下同);
招标项目为专业施工项目的,从投标报价在评标基准价计算取值范围内的所有投标人中随机抽取60家入围。评标委员会对入围的投标人按照投标报价与评标基准价差价绝对值由小到大依次排序,选取前10名(若任一名次出现多家并列的,视为同一名)投标人的投标文件进行评审,并按照招标文件中评标办法及标准的规定向招标人推荐3-6名不计排名的定标候选人;在定标环节中,由招标人组建的定标委员会按照定标方案从定标候选人中择优选取中标人。
二、强化信用评价成果应用,保障择优选取中标人
(一)增加入围投标人数量,强化信用评价成果的应用。依法必须招标的房屋建筑和市政基础设施工程施工项目中采用经评审最低价中标法的,采取有限数量入围评审制。
一是投标人数量≤60家时,全部入围。
二是投标人数量>60家时,应当采用以下方式确定入围投标人名单:
采用经评审最低价中标法A类评标的,0.3亿元≤招标控制价<1亿元,从投标报价在基准价计算取值范围内且信用分排名前50家(第50家有多家信用分相同的,同时进入抽取)的投标人中随机抽取25家入围,再从剩余投标报价在基准价计算取值范围内投标人(含第一次未被抽中的投标人)中随机抽取25家入围,最后从未被抽取的福州市建筑业(准)龙头企业投标人中随机抽取10家补充列入入围投标人名单。招标控制价≥1亿元,从投标报价在基准价计算取值范围内且信用分排名前50家(第50家有多家信用分相同的,同时进入抽取)的投标人中随机抽取30家入围,再从剩余投标报价在基准价计算取值范围内投标人(含第一次未被抽中的投标人)中随机抽取20家入围,最后从未被抽取的福州市建筑业龙头企业投标人中随机抽取10家补充列入入围投标人名单。
(二)增加入围评审家数。采用经评审最低价中标法A类评标的,当0.3亿元≤招标控制价<1亿元,评标委员会对入围的投标人按照投标报价与评标基准价差价绝对值由小到大依次排序,选取前10名(若任一名次出现多家并列的,视为同一名)投标人的投标文件进行评审。当招标控制价≥1亿元,评标委员会对入围的投标人按照投标报价与评标基准价差价绝对值由小到大依次排序,选取前15名(若任一名次出现多家并列的,视为同一名)投标人的投标文件进行评审;经评审若有效投标人家数不足3家,则按名次每次递补3名进行评审,直至经评审合格投标人不少于3家为止。
通过资格文件、商务文件评审均合格且投标报价乘以信用系数的取值最低的投标人为第一中标候选人,以此类推选择第二、第三中标候选人。当出现二个或二个以上投标人的报价乘以信用系数的取值相同时,由评标委员会依次按投标人的信用分高低、投标报价由低至高、拟派出项目负责人的建造师级别高低、用于本招标项目的企业资质等级高低进行排序,若上述四项均相同时,由招标人随机抽取。信用系数以省住建厅负责公布为准。
三、放宽业绩使用范围,推动招投标充分竞争
对招标控制价低于2亿元且建筑高度<80米、跨度<27米的装配式建筑工程总承包招标项目,类似业绩指标应为《福建省房屋建筑和市政基础设施工程特殊性划分标准》规定的工程特征指标,《福建省房屋建筑和市政基础设施工程特殊性划分标准》中没有的工程特征指标不得设置;福州市建筑业(准)龙头企业提供的特征指标符合招标文件要求的施工项目类似工程业绩,可视同为满足招标文件要求的工程总承包类似工程业绩。
四、推行市政工程装配化,支持采用综合评估法
我市新、改、扩建市政道路工程,其路缘石、检查井原则上应全部采用预制混凝土构件,支持招标人在施工项目发包时采用综合评估办法,其中招标控制价格<0.4亿元的施工招标项目,K值取值区间幅度为2%-4%,3≤负偏离Q值≤5,正偏离Q值为负偏离Q值的两倍,具体Q取值由招标人在招标文件中约定;招标控制价格≥0.4亿元的施工招标项目,K值取值区间幅度为2%-3%,3≤负偏离Q值≤4,正偏离Q值为负偏离Q值的两倍,Q取值由招标人在招标文件中明确。
五、支持联合体投标,推动企业转型发展
充分发挥我市建筑业(准)龙头企业信用良好的优势,支持建筑业(准)龙头企业参与我市房建、市政工程建设,推动市外优质建筑业企业与我市建筑业(准)龙头企业加强合作,带动龙头企业持续发展壮大;我市依法必须招标的房屋建筑和市政基础设施工程施工项目,招标人原则上不得排斥联合体投标,与我市(准)龙头企业组成联合体的投标人信用分以各成员的最高信用分计取。
六、强化履约过程监管,严惩违法行为
我市各级建设行政主管部门应强化工程全过程监管,对存在围标串标、出借资质等违法行为的投标人予以严厉查处,并严格按照信用管理有关规定实施信用评价;符合列入建筑市场黑名单情形的,应严格按照规定列入建筑市场黑名单,限制市场准入,督促企业切实提升合同履约水平。
本通知自2022年7月1日起施行,有效期两年。本部门以前发布的规范性文件与本规定不一致的,以本规定为准。
版权声明:我们致力于保护作者版权,注重分享,被刊用文章【中国招投标法实施条例(7月1日起)】因无法核实真实出处,未能及时与作者取得联系,或有版权异议的,请联系管理员,我们会立即处理! 部分文章是来自自研大数据AI进行生成,内容摘自(百度百科,百度知道,头条百科,中国民法典,刑法,牛津词典,新华词典,汉语词典,国家院校,科普平台)等数据,内容仅供学习参考,不准确地方联系删除处理!;
工作时间:8:00-18:00
客服电话
电子邮件
beimuxi@protonmail.com
扫码二维码
获取最新动态
