作者:许世夺 吉婷婷
#优先购买权#
优先购买权指的是股东向股东之外的人转让股权时其他股东在同等条件下有优先购买的权利。优先购买权的规定虽然不复杂,但正因其规定的概括性,在交易中更容易出现相关纠纷,比如有关同等条件的认定、如何辨识和认定规避优先购买权的交易架构设计等。基于此,本文将系统梳理股东优先购买权的相关规则并分析相关疑难问题。
1.1 有关优先购买权的基本规定
根据《公司法》第七十一条规定,有限责任公司的股东之间可以相互转让其全部或者部分股权。股东向股东以外的人转让股权,应当经其他股东过半数同意。股东应就其股权转让事项书面通知其他股东征求同意,其他股东自接到书面通知之日起满三十日未答复的,视为同意转让。其他股东半数以上不同意转让的,不同意的股东应当购买该转让的股权;不购买的,视为同意转让。经股东同意转让的股权,在同等条件下,其他股东有优先购买权。由于优先购买权系股东自益权,因此可以由公司章程放弃,或者通过股东协议等进行其他特别约定。
股份公司由于其资合性的特点,股东针对其他股东所转让的股权无法定的优先购买权,但是可以由股份公司股东在章程或者股东协议中进行约定。
1.2 优先购买权的行使规则
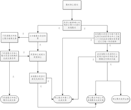
1.2.1 首先,转让股东应就其股权转让事项以书面或者其他能够确认收悉的合理方式通知其他股东征求同意。
1.2.2 第二,其他股东自接到书面通知之日起满三十日(“股权转让通知期”,股权转让通知期也可以由章程另行约定)未答复的,视为同意转让。其他股东半数以上不同意转让的,不同意的股东应当和转让股东磋商购买该转让的股权,如果不同意的股东没有限期和转让股东磋商成功的,视为同意转让。
1.2.3 第三,经股东同意转让的股权,在同等条件下,其他股东有优先购买权。但其他股东需在“优先购买通知期”(也即行权期间)内行权。优先购买通知期可以由公司章程另行约定,但是如果另行约定的优先购买通知期短于三十日或者未明确优先购买通知期的,优先购买通知期为三十日。
1.2.4 最后,如果转让股东未通知其他股东,或者未以“其他能够确认收悉的合理方式”通知其他方,或者以欺诈、恶意串通等手段,损害其他股东优先购买权的,其他股东在知道或者应当知道行使优先购买权的同等条件之日起三十日内或者自股权变更登记之日起一年内,可以向法院起诉按照同等条件购买该转让股权,如果其他股东仅提出确认股权转让合同及股权变动效力等请求而不主张按照同等条件购买转让股权的,法院不予支持。
以上流程可以图示如下:
需注意的是,如果转让方可以在“股权转让通知阶段”即向其他股东明确和第三方达成的同等条件,则“股权转让通知”和“优先购买通知”两个程序可以合并为一个通知程序,即优先购买通知的起算时间可以从第一次发出通知计算。如在娄某某、郑某某股权转让纠纷一案[1]中,法院认为,如果转让股权的书面通知中,已经包含了拟转让股权的类型、数量、价格、支付方式、履行期限等股权转让合同的主要内容,考量是否行使优先购买权的信息已为公司其他股东所知悉和了解,综合平衡股权对外转让的效率和其他股东优先购买权的保障,优先购买权的期限可以从其他股东收到此通知之日时开始起算。
优先购买权纠纷中,最常出现的一个争议焦点即为“同等条件”的判定。结合法律法规、司法案例,我们对同等条件的“是”与“否”总结和梳理如下:
2.1 属于同等条件的事项
2.2 视为提出了非同等条件的要求
3.1 转让股东的反悔权
根据《最高人民法院关于适用<中华人民共和国公司法>若干问题的规定(四)》(“《公司法司法解释四》”)规定,转让股东在其他股东主张优先购买权后又不同意转让股权的,则其他股东不得强制转让股东转让,也即转让股东有反悔权,但如公司章程另有约定的除外。
3.2 隐名股东是否可以主张优先购买权
隐名股东系股东中的一个特殊存在,根据《最高人民法院关于适用<中华人民共和国公司法>若干问题的规定(三)》,有限责任公司的实际出资人与名义出资人订立合同,约定由实际出资人出资并享有投资权益,以名义出资人为名义股东,实际出资人与名义股东对该合同效力发生争议的,如无法律规定的无效情形,人民法院应当认定该合同有效。实际出资人未经公司其他股东半数以上同意,请求公司变更股东、签发出资证明书、记载于股东名册、记载于公司章程并办理公司登记机关登记的,人民法院不予支持。
根据以上规则,隐名股东在未经法定程序变更为公司显名股东之前,对公司享有的是投资收益,而非股东权利,因此隐名股东不能直接针对公司股东拟转让的股权主张优先购买权。
3.3 侵犯股东优先购买权的合同效力
在《最高人民法院关于印发<全国法院民商事审判工作会议纪要>的通知》(“《九民纪要》”)统一审判口径之前,针对侵犯股东优先购买权的合同效力司法实践中口径不一,存在“无效说”“可撤销说”“有效说”等各种观点,为了进一步厘清相关司法实践对该点的认识,《九民纪要》明确了:为保护股东以外的股权受让人的合法权益,股权转让合同如无其他影响合同效力的事由,应当认定有效。其他股东行使优先购买权的,虽然股东以外的股权受让人关于继续履行股权转让合同的请求不能得到支持,但不影响其依约请求转让股东承担相应的违约责任。
实践中,存在一些通过设计交易模式,企图规避或者变相规避股东优先购买权的情形,针对该种交易模式和设计,相关裁判案例也给出了相对比较清晰的辨识和认定。
第十三届全国人大常委会第三十二次会议对《中华人民共和国公司法(修订草案)》(“《修订意见稿》”)进行了审议。2021年12月24日,修订草案向社会公开征求意见。针对优先购买权,主要修改如下:
5.1简化对外转让的通知程序。《修订意见稿》删除了股东向股东以外的人转让股权“应当经其他股东过半数同意”的规定,也即减少了“征求其他股东同意阶段",从实操层面提高了优先购买权的执行效率,减少因为优先购买权实施流程过长以至于损害出让方利益的可能;5.2明确了股份公司的相关规则。根据《修订意见稿》,股份公司股东可以在公司章程中约定股份转让的限制,我们认为其包括设置股东的优先购买权,以法律的方式进一步确认了股份公司中股东可以根据意思自治约定优先购买权的相关条款和限制。优先购买权的宗旨在于保护有限责任公司的人合性,而非使得其他股东取得转让股东的股权,因此在立法和司法实践中应注意“维系人合性”和“促进交易效率”两方面原则的平衡,也即转让股东需在同等条件下保证其他股东有充分的时间和完整的流程行使其权利;其他股东也应及时行权,避免假借优先购买权拖延交易,我们也期待修改后的《公司法》以及相关司法解释可以进一步厘清实践中的模糊地带,以保护交易各方的利益,促进经济发展。
[注]
[1] (2019)鄂民申3497号。
[2] (2012)沪二中民四(商)终字第16号。
[3] (2018)沪0115民初12817号。
[4] (2012)民抗字第32号。
[5] (2017)浙02民终1283号。
[6] (2015)苏审三商申字第00028号。
[7] (2019)鄂12民终293号。
[8] (2020)最高法民申6230号。
[9] (2012)沪一中民四(商)初字第23号。
[10] 2021年1月1日起实施的《中华人民共和国民法典》取代了《合同法》,并将类似合同效力问题规定在了第146条“行为人与相对人以虚假的意思表示实施的民事法律行为无效。以虚假的意思表示隐藏的民事法律行为的效力,依照有关法律规定处理”,以下同。
[11] (2015)苏商再提字第00068号。
[12] [(2012)沪高民二(商)终字第44号。
特别声明:
以上所刊登的文章仅代表作者本人观点,不代表北京市中伦律师事务所或其律师出具的任何形式之法律意见或建议。
如需转载或引用该等文章的任何内容,请私信沟通授权事宜,并于转载时在文章开头处注明来源于公众号“中伦视界”及作者姓名。未经本所书面授权,不得转载或使用该等文章中的任何内容,含图片、影像等视听资料。如您有意就相关议题进一步交流或探讨,欢迎与本所联系。
点击“下方链接”,可查阅该专业文章官微版。
解析股东优先购买权
版权声明:我们致力于保护作者版权,注重分享,被刊用文章【优先购买权的法律规定(解析股东优先购买权)】因无法核实真实出处,未能及时与作者取得联系,或有版权异议的,请联系管理员,我们会立即处理! 部分文章是来自自研大数据AI进行生成,内容摘自(百度百科,百度知道,头条百科,中国民法典,刑法,牛津词典,新华词典,汉语词典,国家院校,科普平台)等数据,内容仅供学习参考,不准确地方联系删除处理!;
工作时间:8:00-18:00
客服电话
电子邮件
beimuxi@protonmail.com
扫码二维码
获取最新动态
