财务部可以说是企业最为重要的地方之一,老板也是非常重视财务部的工作,直接花重金,聘请了一位财务总监,不到一个星期的时间,我们财务总监就汇总了一套财务管理制度和流程图,各个岗位的工作流程都细分出来,内容详细全面,非常实用,终于明白人家为啥年薪30万了,佩服,佩服!!!
【电子版的文末可抱走】
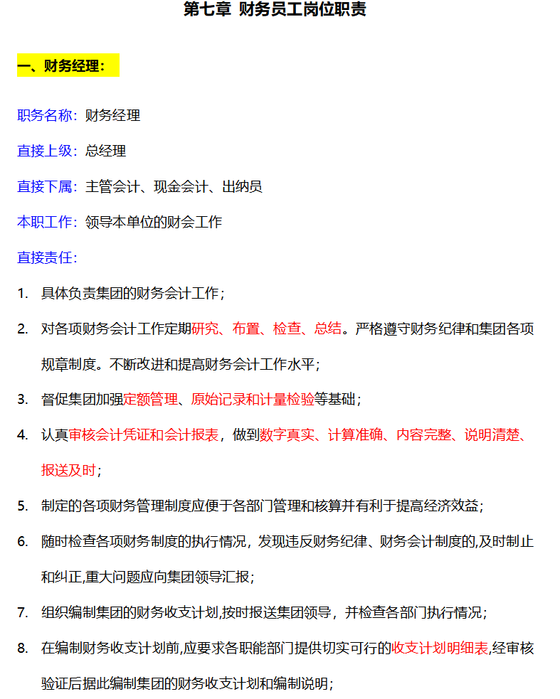
一、财务经理
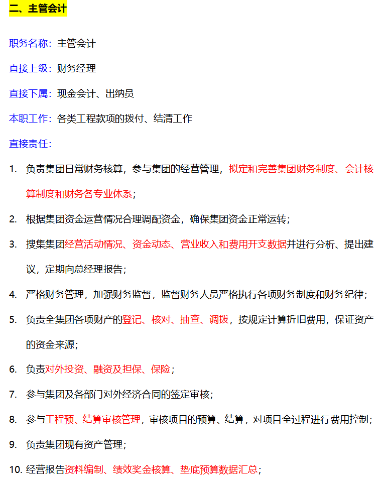
二、主管会计
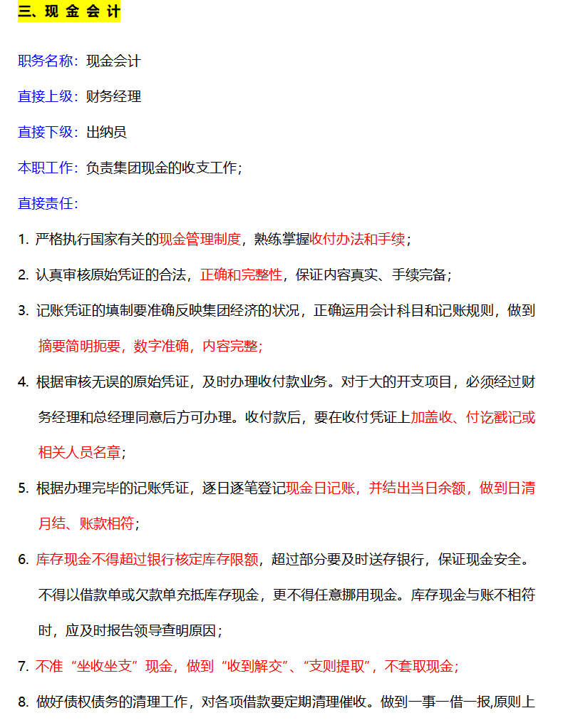
三、现金会计
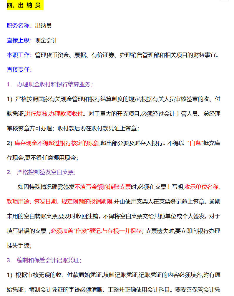
四、出纳员
一、销售业务流程图
二、借款审批流程图
三、报销审批流程图
四、薪资支付流程
五、税务缴纳审批流程图
六、工程结算款审批流程图
......
由于篇幅有限,有关公司财务管理制度和流程图的内容就不一一展示了,需要的可抱走~
版权声明:我们致力于保护作者版权,注重分享,被刊用文章【会计主管职责(年薪30万的财务总监)】因无法核实真实出处,未能及时与作者取得联系,或有版权异议的,请联系管理员,我们会立即处理! 部分文章是来自自研大数据AI进行生成,内容摘自(百度百科,百度知道,头条百科,中国民法典,刑法,牛津词典,新华词典,汉语词典,国家院校,科普平台)等数据,内容仅供学习参考,不准确地方联系删除处理!;
工作时间:8:00-18:00
客服电话
电子邮件
beimuxi@protonmail.com
扫码二维码
获取最新动态
