首页
教育资讯
学习方法
公务员考试
院校大全
知识库
首页
/
培训学校教学管理制度
培训学校教学管理制度(干货)
作者:邓玉金 (一)凡经培训中心(以下简称本中心)召训的新进及在职员工均应遵守本管理办法。 (二)本公司员工接获召训通知时,应准时报到。逾时以旷职论。因公而持有证明者不在此限。 (三)受训期间不得随意请假,如确因公请假,须提出其单位主管的证明,否则以旷职论。 (四)上课
时间:2025-08-01 | 阅读:476
培训学校教学管理制度(一百多家校外培训机构都在使用这套管理制度)
背景如何解决内部管理混乱,怎样调动教师工作积极性。这是很多小型培训机构老板比较头疼的问题。我们的思路是:要想解决内部管理混乱,关键是要明确每个岗位的责任范围,告诉员工:每件事情要按照什么流程来做,要做到什么标准。只有这样,规范化管理才有依据;要想调动员工积
时间:2025-07-30 | 阅读:850
培训学校教学管理制度(培训管理制度案例)
★机密XXXX工程建设集团有限公司培训管理制度目 录第一章 总则第二章 培训分类第三章 培训需求与培训计划第四章 培训组织实施第五章 培训评估第六章 培训费用第七章 受训者权利与义务第八章 附 则第一章 总则第一条 目的为实现XXXX工程建设集团有限公司(以下简称公司)的战略
时间:2025-07-22 | 阅读:819
培训学校教学管理制度(教育培训机构规章制度)
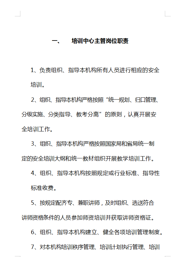
目 录一、 培训中心主管岗位职责二、 讲师工作职责三、 培训中心讲师职责四、 讲师选聘制度五、 讲师考核制度六、 讲师奖惩及淘汰制度七、 备课制度八、 上课制度九、 学员守则十、 学员考勤制度十一、 教学质量管理制度十二、 培训档案管理制度十三、 教材使用发放管理制度十
时间:2025-06-13 | 阅读:292
全面的学校信息库
院校搜的目标不仅是为用户提供数据和信息,更是成为每一位学子梦想实现的桥梁。我们相信,通过准确的信息与专业的指导,每一位学子都能找到属于自己的教育之路,迈向成功的未来。助力每一个梦想,实现更美好的未来!
文章
2178095
标签
159354
浏览量
100W+
阅读排行
7579℃
1
2022年陕西交通职业技术学...
7272℃
2
2023年面向港澳台地区招收...
6874℃
3
重庆2023年开设汽车运用与...
6223℃
4
2020甘肃高考一本I段投档最...
5685℃
5
福建省二本的文科大学排名
5652℃
6
眉山药科职业学院是民办大...
5625℃
7
南京传媒学院奖助学金有哪...
5474℃
8
英语教育考研难吗?
猜你喜欢
本溪大学学费
什么是成人高等学校招生全国统一考试
四川工程造价自考本科各科目怎么报名复习
飞行器环境与生命保障工程专业考研大学排名
哈尔滨工业大学好不好,在黑龙江排名怎么样
语文基础差的学生如何补救
成人自考本科文凭好找工作吗?
自考公布成绩后干什么
广东医科大学2017年硕士研究生招生调剂工作的说明
2022湖南职高服装类专业统考考试地点及时间安排
2022年内蒙古高考各类别各批次录取分数线汇总
成人高考考试需要带什么(报考必看)
热门标签
985
综合类院校
工科类院校
师范类院校
艺术类院校
财经类院校
高仿手表哪里可以买到
农业类院校
清华大学校花
中国传媒大学校花
北京在明律师事务所
中国农业大学动物科技学院
北京在明律师事务所地址电话
中级会计考试时间
哪有健身培训学校
大学生征兵政策
民族类院校
会计案例分析
我要关灯
我要开灯
客户电话
工作时间:8:00-18:00
客服电话
电子邮件
beimuxi@protonmail.com
官方微信
扫码二维码
获取最新动态
返回顶部