如何解决内部管理混乱,怎样调动教师工作积极性。这是很多小型培训机构老板比较头疼的问题。我们的思路是:
要想解决内部管理混乱,关键是要明确每个岗位的责任范围,告诉员工:每件事情要按照什么流程来做,要做到什么标准。只有这样,规范化管理才有依据;要想调动员工积极性,不能用简单的经济处罚措施,要通过“以奖代罚”的办法,多维度设计激励目标,让员工看到希望,在员工利益和老板利益之间找到平衡点。
通过强化过程管理,优化目标设计,以过程管理保证目标实现,以目标优化促进过程管理完善。基于这一管理思路,我们以一家从事课外文化课辅导的培训中心为咨询服务对象,围绕如何解决员工“职责不清、工作流程混乱、工作积极性不高”这一管理目标,通过实地交流,反复沟通,精心设计编写了这套管理制度。自公开发布以来,已有一百多家培训机构购买使用。
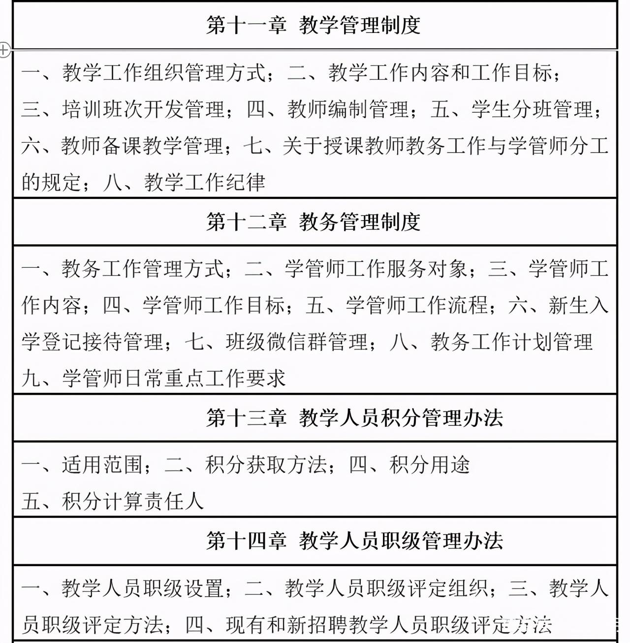
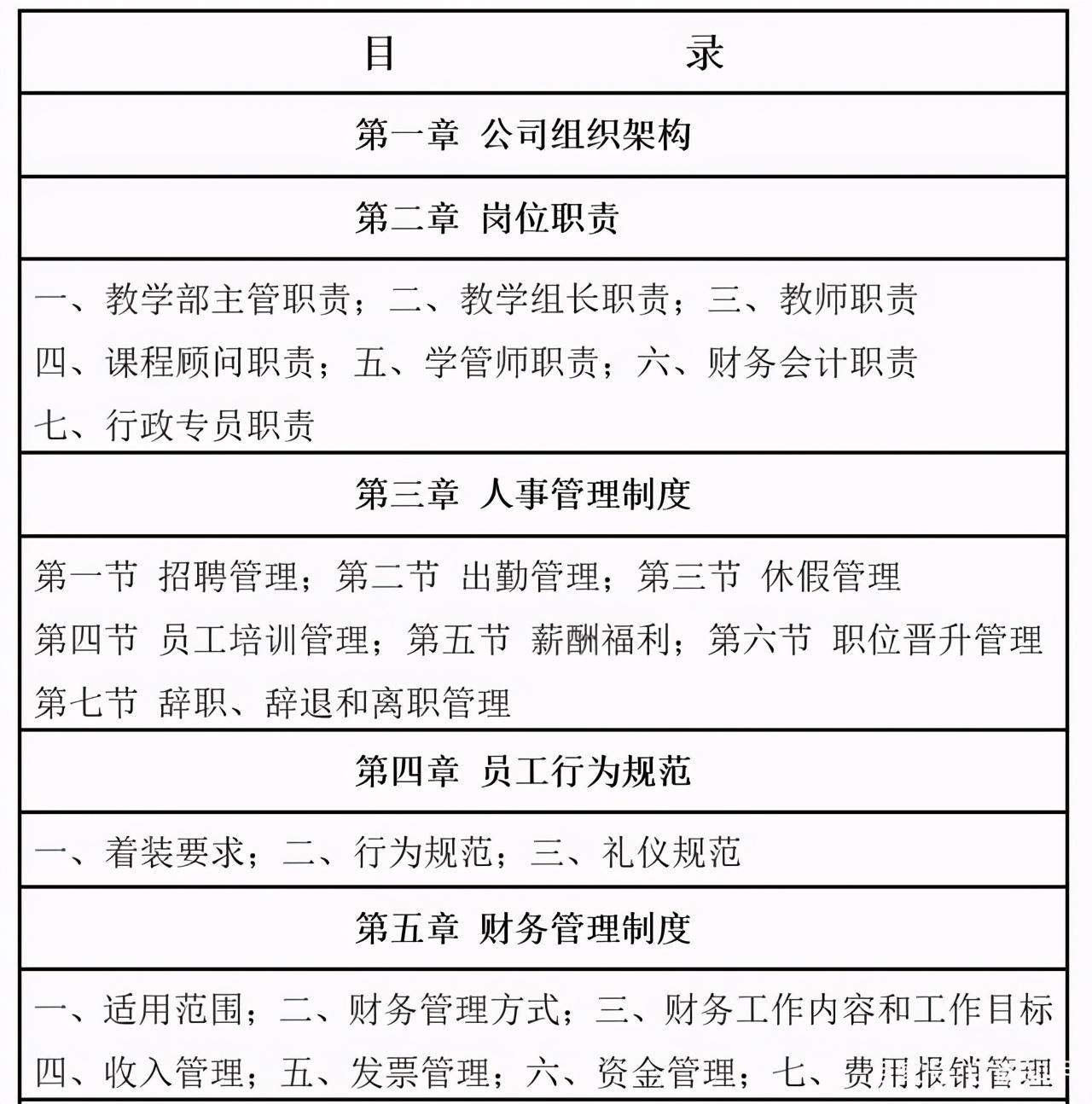
这套制度适合员工人数在10人左右的校外培训机构实际管理使用(不适合成人培训机构),内容包括岗位职责,员工管理,招生、教学、教务工作流程及工作标准,薪酬考核等,共有105页(含培训机构常用合同),文字精炼,通俗易懂。既有详细的管理规定,也有具体的执行方法,以确保可落地执行。同时,为了让管理者充分理解管理方法,我们对重点内容都进行了注解,以便让管理者理解“为什么要这样做”。以下是详细目录内容:
如果您是培训机构的管理者,建议点击下方“了解更多”,将这篇文档的全文看完,您肯定能够学到一些新的管理思路和方法。
点击下方“了解更多”,可以免费看到全文(但下载文档不是免费哦):
版权声明:我们致力于保护作者版权,注重分享,被刊用文章【培训学校教学管理制度(一百多家校外培训机构都在使用这套管理制度)】因无法核实真实出处,未能及时与作者取得联系,或有版权异议的,请联系管理员,我们会立即处理! 部分文章是来自自研大数据AI进行生成,内容摘自(百度百科,百度知道,头条百科,中国民法典,刑法,牛津词典,新华词典,汉语词典,国家院校,科普平台)等数据,内容仅供学习参考,不准确地方联系删除处理!;
工作时间:8:00-18:00
客服电话
电子邮件
beimuxi@protonmail.com
扫码二维码
获取最新动态
