如何为时下正火的垃圾分类做设计?遵循以用户为中心的设计思想,运用设计思维、双钻模型,跟着这篇文章一起为马德里居民设计一款垃圾分类应用吧。
马德里人民丢垃圾的方式正在发生着变化。目前,他们已经有四个桶来区分垃圾:黄桶堆放容器和塑料,蓝桶堆放纸张和纸皮,绿桶堆放玻璃,灰桶堆放其他垃圾。
然而,就在几个月前,城市的许多地区都出现了一个新的垃圾桶:棕色的垃圾桶。
马德里废弃物管理系统
棕桶是做什么的?它用于堆放有机残留物,你可以用它收集残余的食物、蛋壳、蔬果皮和咖啡渣等。
根据市议会的说法,马德里家庭产生的40%-50%的垃圾应该丢进棕桶里。但目前收集到的数据显示,这个数字甚至没达到 3%,远低于预期。这意味着废弃物没有得到有效管理,我们正错失改善环境与人类健康的机会。
因此,本案例中我们面临的挑战可定义为:提高棕桶的使用,改善家庭垃圾分类。
遵循着以用户为中心的设计理念,同时受设计思维(Design Thinking)、双钻模型(Double Diamond)的启发,我们解决此问题的工作方法包含以下四个阶段:
️ 研究 想法 设计与原型 测试和结论我们开始吧!
️ 研究
研究从一系列的调研问题( research questions )入手,我们围绕两类对象规划了一系列疑问:
针对用户:他们如何丢垃圾,他们在家里将垃圾分类吗?针对马德里废弃物管理系统:它如何运作,又是否有效?随后进行的桌面研究( desk research )揭示了上述疑问。所有这些完全采用网络志( netnography )来辅助完成,这是一种在社交网络、论坛、网站和数字媒体上观察我们着手的项目产生了哪些评论的研究。
针对两类对象规划了调研问题:
网络志的研究结果
通过收集这些信息,我们能够确定两个初步假设( initial hypotheses ):
人们不知道每样废弃物应该堆放在哪个垃圾桶里。人们不愿意改变日常行为,不愿意养成将有机废弃物分类的习惯。调查与访谈
为了验证假设是否正确,我们进行了调查( survey )与卡片分类测试(card sorting test),主旨在测试马德里人是否知道每类废弃物应该使用哪个垃圾桶。
调查结果
此外,我们还访谈( interview )了居住在放置棕桶地区的马德里人。在交谈中,他们有如下表述:
“我在冰箱上贴了应丢进棕桶的物品的列表。”“我担心环境,想到它我就非常焦虑,因为我们正在毁灭这个星球。”“我没有收到任何类型的信息。”“我只在街上看到了张字很小的纸贴在垃圾桶上。完全没有注意到它。”依据这些测试结果,我们可以明确:
仍有很多人没有将垃圾分类,而将垃圾分类的人,也没有正确地将他们分类。居住在有棕桶地区的人,绝大多数从没用过棕桶,他们之中约有一半的人不知道它的作用。另一项有趣的发现是,烹饪是产生最多垃圾的家庭活动。人们在日常活动中(做饭时也会将手机放在旁边),大量使用智能手机。用户画像与客户旅程
有了这些发现之后,我们创建了两份用户画像( user persona )—— Aitana 和 Carmen,与他们相应的客户旅程( customer journey )。这项练习让我们将用户置于整个过程的中心,并专注于他们的主要痛点。
为创建用户旅程,我们聚焦于已知日常任务中产生最多废弃物的时刻:烹饪。
用户画像与客户旅程
通过这些研究,挖掘出了以下痛点:
缺乏明确清晰的信息。垃圾分类投入大量的时间和精力。必须记住每样垃圾该投进哪个桶。此时,我们重新定义了挑战:提供一种根据需求提供信息,减轻用户认知负担的解决方案。
将其变成一个用户故事( user story ),即:作为一名用户,我想在不打断日常活动的情况下,知道我应该将废弃物丢进哪个桶。
想法
头脑风暴与 MoSCoW 矩阵的结果
一旦主线被确定,就会举办头脑风暴( brainstorming )会议,了解应用程序可能有哪些功能。
然后,我们按照 MoSCoW 矩阵优先考虑这些想法(矩阵中分别是:必须有/Must have,应该有/Should have,可以有/Could have 和不应该有/Won’t have 的想法)。
通过此练习,我们确定了解决方案的主要功能:
必须是移动应用,因为我们的用户大量使用此设备。必须具有VUI(语音用户界面)或集成语音助手,例如 Google Home,Amazon Echo 或 HomePod。这样可以快速查询信息,且无需触摸屏幕并中断日常任务。应该可以用相机识别物体,并以可视方式获取信息。
标杆分析法的结果
那么,我们已知用户需求以及如何满足他们。但是否已经存在这样的东西了?我们有竞争对手吗?
为了解决这些疑虑,我们结合来自不同应用程序的信息,进行了一个重要的标杆分析法(benchmarking,将本企业经营的各方面状况和环节与竞争对手或行业内外一流的企业进行对照分析的过程,是一种评价自身企业和研究其他组织的手段,是将外部企业的持久业绩作为自身企业的内部发展目标并将外界的最佳做法移植到本企业的经营环节中去的一种方法)),发现按我们建议的方法解决问题的应用并不存在。
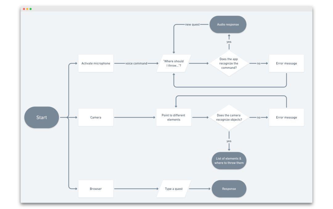
接下来,我们详细阐述在应用中进行搜索的流程图。
用户和信息之间的最大距离是三次点击,如果 VUI 被激活,甚至不需要触摸屏幕。这样的结果是,我们的用户以清晰、快速与不被打断的方式获取到了信息。
在应用中搜索的流程图
现在我们可以进行下一步了!
设计与原型
一旦知道了我们的解决方案中应该有哪些功能,就是时候拿起纸笔画草图了!将第一版线框图数字化,使用 8 点网格(8-point grid)排列不同屏幕中的元素,保证他们具有视觉一致性。
在8点网格中将第一版原型数字化
在设计高保真原型前,有必要做一些品牌设计。垃圾分类 App:Qubo 便应运而生!
Qubo 的视觉风格
一旦设定好 Qubo 的视觉风格,就制作了应用程序的高保真界面。如前所述,本 App 有三个功能,已在 Qubo 的主屏幕中绘制出:
一个搜索栏。一个使用手机相机检测垃圾,并提供信息的图像识别系统(使用图像识别系统:Google Cloud Vision 或 Amazon Rekognition API)。一个语音用户界面(使用语音助手:Google Asistant 或 Alexa),允许用户仅使用语音命令就可询问每样废弃物应该丢到哪个桶。执行此功能,Google Actions 和 Alexa Skills development kits 是必不可少的。虽然对于 Qubo 的 MVP 而言,已经选择了这两个语音助手,将来还需要通过 SiriKit 将应用集成到 iOS。
最终原型
最终原型gif展示
当 Qubo 与 Google Assistant 的集成被激活时,与 App 的交互结束。但过程并非在此结束。
现在,用户可以使用“Ok Google,I want to talk to Qubo”的命令启动应用,然后提出TA的问题。此对话流程展示了语音交互:
Qubo 的语音交互
测试与结论
到了项目结束的时候。此时有必要对真实用户进行测试,并从中获取以下信息:
他们如何与 App 交互。他们如何使用搜索引擎。图像识别系统是否有用且功能齐全。他们是否正确连接了 App 与他们的语音助手。什么情况下用户会求助并使用这款 App。最后,考虑到未来,我们会致力于与 Siri 和 HomePod 集成。通过 Qubo,我们希望实现项目最初设定的目标:帮助垃圾正确地分类并改善马德里废弃物管理系统。而且,这是一种可以应用在世界其他城市的可复制的解决方案。
没有任何借口!要么环保,要么回家!
原文作者:Manuel Lamata
原文地址:https://uxplanet.org/simplifying-recycling-ux-case-study-6ca6d3975d78
本文由 @三分设 翻译发布于人人都是产品经理,未经许可,禁止转载。
题图来自Unsplash,基于CC0协议。
版权声明:我们致力于保护作者版权,注重分享,被刊用文章【案例研究方法(UX案例研究)】因无法核实真实出处,未能及时与作者取得联系,或有版权异议的,请联系管理员,我们会立即处理! 部分文章是来自自研大数据AI进行生成,内容摘自(百度百科,百度知道,头条百科,中国民法典,刑法,牛津词典,新华词典,汉语词典,国家院校,科普平台)等数据,内容仅供学习参考,不准确地方联系删除处理!;
工作时间:8:00-18:00
客服电话
电子邮件
beimuxi@protonmail.com
扫码二维码
获取最新动态
