原创 eryun 云生信学生物信息学
原创不易/ 请关注和转发支持
当当当当…(出场bgm),大家好哇,小编又来更新喽!
上次写的那篇“国自然新热点-m5C!学会这个能让你的生信分析文章弯道超车,7分+文章轻松到手!”(请点击查看)受到了领导的表扬,心里当然美滋滋。
既然如此,就可以放心大胆的继续跟你们聊聊m5C的其他分析思路了。
思路设计
顺便提一下,这里有超多的个性化分析思路,总有适合你的哦!
上一篇文章(m5C第一弹)是单纯分析m5C的调控因子,那么今天,小编带你看一下m5C相关lncRNA与现下的国自然热点“免疫浸润”关联起来的生信分析思路(m5C第二弹)。
获取原文请联系小编
m5C第三弹-且听下回分解,持续关注小编哦!
研究思路
本研究在TCGA LGG(低级别胶质瘤)和CGGA325数据集中,通过Pearson相关性分析确定了m5C相关的lncRNA。利用Lasso cox回归分析和多因素分析建立了8个lncRNA m5C相关预后标志(m5C LPS)。并根据该特征计算的风险评分将患者分为高、低风险组。分析m5C LPS与临床特征、免疫细胞浸润等的相关性,并评估不同风险组的免疫治疗和化疗反应。
主要研究结果
1. 分析低级别胶质瘤(LGG)患者中m5C相关lncRNA并构建预后标志(m5C LPS)
对TCGA和CGGA数据集进行分析,通过Pearson相关分析、单因素回归分析和LASSO Cox回归分析筛选出18个与预后相关的m5C相关lncRNA。对18个与预后相关的m5C相关lncRNA进行多元回归分析,构建了一个由8个lncRNA组成的m5C相关预后标志(m5C LPS),并绘制了这8个lncRNA与m5C调控因子之间相关性的热图(图1)。
关键结果图1. 研究流程图和相关性热图
2. 评估和验证m5C相关lncRNAs的预后特征
根据m5C LPS计算患者的风险评分,将患者分为高、低风险组,Kaplan-Meier曲线进行生存分析 (图2A),并绘制风险评分和生存状态分布(图2B)。ROC曲线评估m5C LPS预测预后的能力(图2C)。在CGGA325数据集得到相似的结果(图2D-F)。
关键结果图2. m5C相关lncRNAs的预后分析
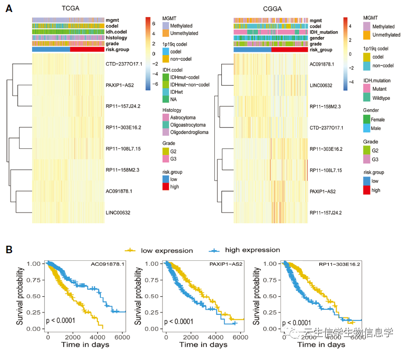
3. m5C相关lncRNAs与临床病理特征的相关性
分析m5C LPS与临床病理特征(MGMT甲基化、IDH状态和WHO分级等)的相关性 (图3A)。Kaplan-Meier曲线分析各lncRNAs表达与患者生存期的相关性(图3B)。另外,m5C LPS中lncRNAs在WHO分级、年龄和MGMT甲基化等亚组中均有显著差异(图3D-E)。作者还分析了m5C LPS风险评分对不同临床病理亚组预后的影响 (图3G-H)。
关键结果图3. m5C相关lncRNA与临床病理特征的相关性
4. m5C LPS的预后价值
采用单因素和多因素分析来研究m5C LPS的预后价值(图4A)。ROC曲线评估预后指标的特异性和敏感性 (图4B)。进一步构建了m5C LPS风险评分和其他临床病理特征的nomogram图谱(图4D),证明m5C LPS具有良好的预测患者预后能力。
关键结果图4. m5C LPS的验证和nomogram图谱的构建
5. 低、高风险组的功能注释
通过GO、KEGG和GSEA分析,识别高风险组中激活的通路,结果表明m5C相关lncRNAs可能与胶质瘤肿瘤微环境、免疫反应、EMT、细胞周期、缺氧有关。
关键结果图5. GO、KEGG和GSEA分析
6. m5c相关的lncRNAs与肿瘤微环境和免疫治疗反应的相关性
利用CIBERSORTx研究m5C相关lncRNAs与免疫浸润的相关性(图6A)。LAG3、CTLA4等免疫检查点蛋白在高风险组的表达也明显高于低风险组(图6D)。进一步发现高风险组患者对免疫治疗的反应更强(图6E)。
关键结果图6.m5c相关的lncRNAs与肿瘤微环境和免疫治疗反应的相关性
7. 高、低风险组的体细胞突变和拷贝数变异
作者比较了高风险组和低风险组中的差异突变基因、以及不同基因的拷贝数变异分布。
关键结果图7. 高、低风险组的体细胞突变和拷贝数变异
8. m5C LPS在化疗反应预测中的作用
作者利用药物预测R包之pRRophetic预测了不同风险组中患者对化疗药物的反应。
关键结果图8.患者对化疗药物的预测反应
总结
这篇文章的创新点就是基于m5C相关lncRNA构建了风险评分,再分析与患者预后和免疫浸润等的关系。
分析完m5C调控因子,还可以分析m5C相关的lncRNA,这样2篇生信文章不就到手了吗?想尝试的小伙伴赶紧学起来吧。
文献出处
Zhou H, Meng M, Wang Z, Zhang H, Yang L, Li C, Zhang L. The Role of m5C-Related lncRNAs in Predicting Overall Prognosis and Regulating the Lower Grade Glioma Microenvironment. Front Oncol. 2022 Mar 18;12:814742. doi: 10.3389/fonc.2022.814742. PMID: 35372082.
版权声明:我们致力于保护作者版权,注重分享,被刊用文章【多元回归分析案例(国自然)】因无法核实真实出处,未能及时与作者取得联系,或有版权异议的,请联系管理员,我们会立即处理! 部分文章是来自自研大数据AI进行生成,内容摘自(百度百科,百度知道,头条百科,中国民法典,刑法,牛津词典,新华词典,汉语词典,国家院校,科普平台)等数据,内容仅供学习参考,不准确地方联系删除处理!;
工作时间:8:00-18:00
客服电话
电子邮件
beimuxi@protonmail.com
扫码二维码
获取最新动态
