首页
教育资讯
学习方法
公务员考试
院校大全
知识库
首页
/
向量分配律证明
向量分配律证明(这样的证明并非循环论证)
前言"在这样的证明是对的吗?",我贴出了下面的勾股定理这样证明是否对:网友恢复给予了认真的分析,并发表了不同的看法。一派认为是循环论证,这一派的人对数学的严格性要求有相当的认识,我第一眼看这个证明也是会去检查下,是否循环论证的;还有一派,非常熟悉现行中学课本中
时间:2025-09-07 | 阅读:173
向量分配律证明(代数结构入门)
抽象代数研究对象是代数结构(集合+一套运算规则),本文旨在介绍关于代数结构的基础内容,旨在弄清群、环、域等代数结构间的关系。1. 抽象代数1.1 相关概念数学的发展通常是先从简单的开始,然后不断放宽限制,推广到更一般化。从初等代数到抽象代数很好说明了这一点。(1)算术
时间:2025-08-31 | 阅读:506
向量分配律证明(名师整理)
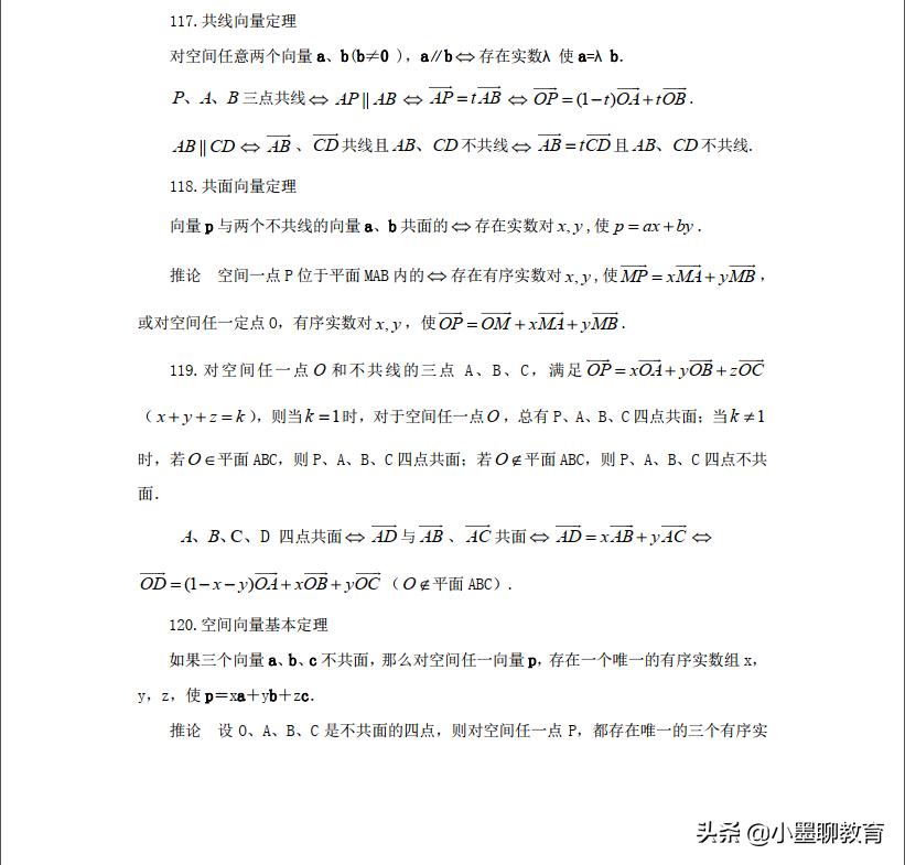
衡水名师言,要想学好数学,一定要学会建立框架,那么数学的框架是什么?公式及概念。高中数学必修2常备公式及结论,已经帮您整理好了!抓紧时间学习吧。立体几何1.证明直线与直线平行的思考途径(1)转化为判定共面二直线无交点;(2)转化为二直线同与第三条直线平行;(3
时间:2025-08-29 | 阅读:792
向量分配律证明(点到面距离分析)
点到面距离分析文章内容我们制作关于空间向量分析空间位置问题,主要针对点面的距离分析内容,给同学们学习一下。利用空间向量分析点到面的距离问题,其实是一个比较带有难点特色的题型。同学们对于向量的概念,点到面的距离的问题,还有空间的一些位置,关系一定要非常熟悉。
时间:2025-08-13 | 阅读:158
向量分配律证明(茅台变矿泉)
茅台变矿泉——天上掉下余弦定理(数学的神韵)作者简介:李尚志(数学家;首届国家级数学名师)我国自己培养的首批18名博士之一,首届高等学校国家级数学名师奖100名获奖者之一,首批100个国家级教学团队之一的负责人。曾获中国科学院科技成果奖二等奖。3次获得国家级教学成
时间:2025-08-08 | 阅读:822
向量分配律证明(人工智能基础)
向量的基本几何意义自由向量:大小和方向(物理:矢量)向量的数学表示:把空间中所有的向量的尾部都拉到坐标原点,这样N维点空间可以与N维向量空间建立一一对应关系:N维点空间中点(0,0,0…0)取作原点,那么每一个点都可以让一个向量和它对应,这个向量就是从坐标原点出发
时间:2025-08-08 | 阅读:920
向量分配律证明(最美的公式)
上篇:最美的公式:你也能懂的麦克斯韦方程组(微分篇)(上)11梯度、散度和旋度▽算子不是一个矢量,除非你把它作用在一个函数上,否则它没啥意义。但是,它在各个方面的表现确实又像一个矢量,只要你把▽算子的“作用”看成矢量的“相乘”。一个矢量一般来说有3种“乘法”
时间:2025-08-08 | 阅读:978
全面的学校信息库
院校搜的目标不仅是为用户提供数据和信息,更是成为每一位学子梦想实现的桥梁。我们相信,通过准确的信息与专业的指导,每一位学子都能找到属于自己的教育之路,迈向成功的未来。助力每一个梦想,实现更美好的未来!
文章
2178095
标签
159354
浏览量
100W+
阅读排行
7580℃
1
2022年陕西交通职业技术学...
7273℃
2
2023年面向港澳台地区招收...
6874℃
3
重庆2023年开设汽车运用与...
6223℃
4
2020甘肃高考一本I段投档最...
5686℃
5
福建省二本的文科大学排名
5653℃
6
眉山药科职业学院是民办大...
5626℃
7
南京传媒学院奖助学金有哪...
5475℃
8
英语教育考研难吗?
猜你喜欢
变频器维修培训(如何快速掌握变频器维修技术学习方法)
护理专业出来能干什么(临床)
湖南471分历史可以上什么大学
广州市国土房管局(广州政法委原书记被查)
黑龙江2024年美术生能上的大学有哪些
新疆喀什民办本科大学
院感培训课件(医疗不良事件系统从0到1设计分享)
山东二本录取结果什么时候出来
大学学费截止
北京金辉凤台国际教育咨询中心惠州分部
2022辽宁机电职业技术学院在江西录取分数线及招生计划「含招生人数、位次」
石家庄市艺术学校2024年录取分数线
热门标签
985
综合类院校
工科类院校
师范类院校
艺术类院校
财经类院校
高仿手表哪里可以买到
农业类院校
清华大学校花
中国传媒大学校花
北京在明律师事务所
中国农业大学动物科技学院
北京在明律师事务所地址电话
中级会计考试时间
哪有健身培训学校
大学生征兵政策
民族类院校
会计案例分析
我要关灯
我要开灯
客户电话
工作时间:8:00-18:00
客服电话
电子邮件
beimuxi@protonmail.com
官方微信
扫码二维码
获取最新动态
返回顶部