首页
教育资讯
学习方法
公务员考试
院校大全
知识库
首页
/
管理会计职责
管理会计职责(年薪35万的财务总监熬了7天)
财务部是需要完善管理制度的,这样才能保障日常的财务工作进行的一切顺利!各个岗位上的财务人员也需要明确自己职责!我们在招聘财务人员环节,都会在发布的招聘要求上注明,某个岗位的职责以及能力要求等!因此,财务人员应该要明确自己的岗位职责!下面是我们财务总监熬了7
时间:2025-09-04 | 阅读:96
管理会计职责(财务管理规定的写法)
《财务管理规定》写法模版第一章 财务管理目的第一条 维护企业所有者的利益,按企业所有者的要求对企业资产进行管理,达到企业资产保值增值的目的。第二章 财务管理工作职责第二条 制订并监督执行公司财务管理制度,审核下属公司制度的制订,报总公司董事长批准,并监督其执行
时间:2025-08-13 | 阅读:705
管理会计职责(2022优质版物业管理各岗位职责工作手册)
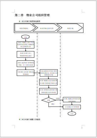
目 录第一章 物业管理职位工作目标与职责 6(一)客户服务中心职能 6(二)秩序管理部职能 7(三)环境管理部职能 8(四)工程管理部职能 9(五)质量管理部职能 10(六)物业管理处职能 11第二章 物业公司组织管理 12(一)公司部门制度制定流程 12(二)公司部门调整工作流
时间:2025-08-10 | 阅读:760
全面的学校信息库
院校搜的目标不仅是为用户提供数据和信息,更是成为每一位学子梦想实现的桥梁。我们相信,通过准确的信息与专业的指导,每一位学子都能找到属于自己的教育之路,迈向成功的未来。助力每一个梦想,实现更美好的未来!
文章
2178095
标签
159354
浏览量
100W+
阅读排行
7579℃
1
2022年陕西交通职业技术学...
7272℃
2
2023年面向港澳台地区招收...
6874℃
3
重庆2023年开设汽车运用与...
6223℃
4
2020甘肃高考一本I段投档最...
5685℃
5
福建省二本的文科大学排名
5652℃
6
眉山药科职业学院是民办大...
5625℃
7
南京传媒学院奖助学金有哪...
5473℃
8
英语教育考研难吗?
猜你喜欢
大学的奖学金评定标准(大学奖学金的评定规则)
北京往年的高考分数线查询
费马定理的证明(难倒世人三百年)
市场监督管理局是公务员岗位吗?
广西医科大学专业排名,特色重点专业有哪些
毕节2023年服装制作与销售专业哪个中专学校好
经管学院是二本吗湖南
工商局企业年检需要哪些资料?
山西华澳商贸职业学院单招学生可以同时选修几个专业
山西林业职业技术学院是一本还是二本
广西民族大学和广西民族大学相思湖学院在同一个地方吗
西澳大学学费标准
热门标签
985
综合类院校
工科类院校
师范类院校
艺术类院校
财经类院校
高仿手表哪里可以买到
农业类院校
清华大学校花
中国传媒大学校花
北京在明律师事务所
中国农业大学动物科技学院
北京在明律师事务所地址电话
中级会计考试时间
哪有健身培训学校
大学生征兵政策
民族类院校
会计案例分析
我要关灯
我要开灯
客户电话
工作时间:8:00-18:00
客服电话
电子邮件
beimuxi@protonmail.com
官方微信
扫码二维码
获取最新动态
返回顶部