财务部是需要完善管理制度的,这样才能保障日常的财务工作进行的一切顺利!各个岗位上的财务人员也需要明确自己职责!我们在招聘财务人员环节,都会在发布的招聘要求上注明,某个岗位的职责以及能力要求等!因此,财务人员应该要明确自己的岗位职责!
下面是我们财务总监熬了7天,汇总的全套财务管理制度及流程图,一起看看吧!
6.1主管会计岗位的职责(12项)
6.2总账会计岗位的职责(11项)
6.3出纳日记账处理全流程
6.4会计记账凭证处理全流程
原始凭证——记账凭证——登记日记账——登记明细账——登记总账——核对账目——编制报表
6.5科目汇总表核算全流程
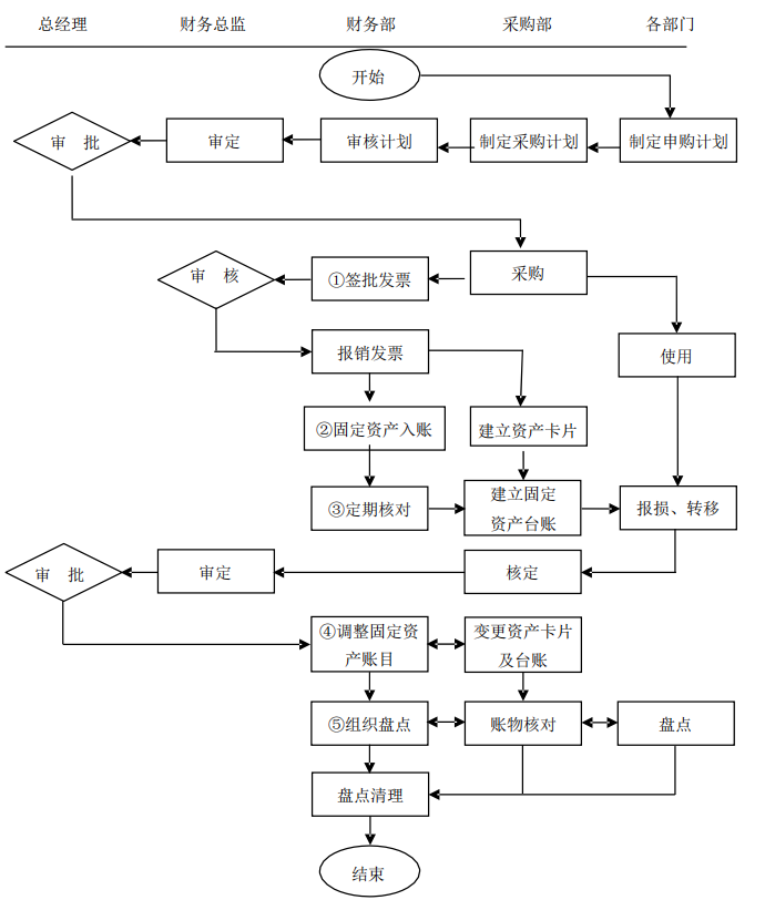
6.6固定资产核算全流程
6.7利润核算全流程
7.1成本会计的岗位职责(10项)
7.2成本会计核算账务处理全流程
8.1应收账款会计的岗位职责(12项)
8.2应收账款管理的全流程
8.3呆账死账确认流程
8.4坏账处理流程
……
有关财务管理制度和流程的内容,就暂时到这里了,全文共有60页!在这里不一一展示了……
版权声明:我们致力于保护作者版权,注重分享,被刊用文章【管理会计职责(年薪35万的财务总监熬了7天)】因无法核实真实出处,未能及时与作者取得联系,或有版权异议的,请联系管理员,我们会立即处理! 部分文章是来自自研大数据AI进行生成,内容摘自(百度百科,百度知道,头条百科,中国民法典,刑法,牛津词典,新华词典,汉语词典,国家院校,科普平台)等数据,内容仅供学习参考,不准确地方联系删除处理!;
工作时间:8:00-18:00
客服电话
电子邮件
beimuxi@protonmail.com
扫码二维码
获取最新动态
